2022年春季上海外语口译证书第一阶段考试(笔试) 报名通知
来源:球盟会官网     发布时间: 2022-01-18     浏览次数: 2305

原文网址 https://mp.weixin.qq.com/s/uDxsGfZodoCfwWRsqLBXFA


2022年春季上海外语口译证书第一阶段考试(笔试) 报名通知

上海外语口译2022-01-14 17:00


图片
图片

报 名 通 知    

图片
图片
图片
图片
图片


小伙伴们,2022年春季上海外语口译证书第一阶段考试(笔试)即将开始报名,本次考试为线下考试,具体事宜通知如下(暂定):

图片
图片

一、考试日期及时间


图片

注意事项

#1

本次考试形式为纸笔考试或机考,具体考试形式以准考证为准,请考生注意。

#2

英语口译基础能力证书考试、日语高级口译证书考试均在半天内完成,具体时间以准考证为准。

#3

考生可在考试时间不冲突的前提下同时报名参加多个考试科目,可根据自身情况选择任意级别的考试。




图片

二、考点选择


#1

考生在了解报考考点的防疫要求后,可根据自己实际情况选择考点。

#2

考试目前在16个省、市、自治区33个城市共设有42处考点。覆盖上海市、江苏省、浙江省、黑龙江省、安徽省、江西省、山东省、河南省、湖北省、湖南省、广东省、重庆市、四川省、陕西省、甘肃省、新疆维吾尔自治区等。考点信息详见官网“考点介绍”。

#3

应广大考生要求,为方便更多地区的考生参加上海外语口译证书考试,于本次报名开放以下新考点,考点详情见副推。

上海师范大学(徐汇校区)

阜阳师范大学(西湖校区)

池州学院

安徽三联学院

中南大学(将于近期开放)





图片

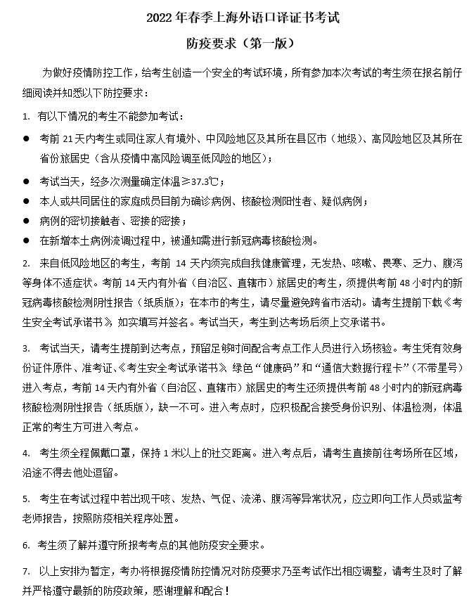
三、防疫要求


图片

除上述防疫要求外,下列考点有如下要求:(暂定)

01

浙江师范大学

只接受校内考生报名。

以上安排为暂定,具体防疫要求以《打印准考证通知》为准,请大家及时关注官网和公众号的通知,留意报考考点的防疫要求,谢谢!


承诺书下载

2022年春季上海外语口译证书考试考生安全考试承诺书.pdf




四、网上报名


报名时间

考试报名自即日起至2022年1月21日15:00止(请考生在此时间段内完成网上注册、报名以及缴费)。

图片

报名步骤

#1

阅读并了解报考考点的防疫要求;

#2

登录上海外语口译证书考试网(http://www.shwyky.net);

#3

点击右上角“考生登录”进入“上海外语口译证书考试系统”;

#4

已注册考生请直接输入账号密码登录报名,未注册考生请先注册账号(建议考生使用常用电子邮箱进行注册);

#5

选择“报名管理”—“考生报名”;

#6

照片要求:请考生上传电子版免冠证件照(建议使用蓝底照片),上传的照片将作为考生准考证及办理证书时使用的照片,一经确认,不得更改。已在官网上传过照片的考生无需再次上传;

注意事项

上海外语口译证书考试全部科目均不接受18周岁以下考生报名。考生应使用二代身份证报名。持其他证件者,如年满18周岁,请联系考试办公室。




五、报考费用及支付方式


图片

收费标准

科目

收费标准

英语高级口译证书第一阶段考试(笔试)

360元/人次

英语中级口译证书第一阶段考试(笔试)

330元/人次

英语口译基础能力证书考试

350元/人次

日语高级口译证书考试

540元/人次

日语中级口译证书第一阶段考试(笔试)

330元/人次

图片

付款方式

网上银行支付、微信支付、支付宝支付

注:考生应满足报考考点的防疫要求、确保所填信息准确无误。网上报名缴费成功后,各项考务工作即启动,故不予退费。

收据开具

考生如需收据,请在报名期间点击下方“阅读原文”填写申请信息。申请收据的考生请于考试当天至考点考务办公室领取收据。未在规定时间内填写信息或领取收据的,视为自动放弃收据。




图片

六、准考证打印


图片

准考证打印具体事宜将于考前三周另行公布。请考生届时关注官网和公众号,了解最新的防疫要求。



七、特别提醒


#1

因2021年秋季笔试考点无法开放而延期的考生,请于2022年1月19日至1月21日登录官网查看本期报名状态。

#2

如遇特殊情况,考办将根据疫情防控情况对考试及相关要求作出相应调整,请考生及时了解并严格遵守最新的防疫政策,感谢理解和配合!


图片
本考试荣获上海市和全国终身学习品牌项目,诚欢迎全国考生踊跃报考,预祝广大考生考试顺利!


联系电话

021-65422405

021-63774103

上海外语口译证书考试办公室

2022年1月